栏目页-导航下方
专家主页 > 个人专栏 > 文章详情

科普贴——运放入门

2021-06-08  作者:小狼

关键词:运算放大器模拟电路

偶尔翻书,翻到模拟电路,烧脑壳,为何?一堆的数学推导,推得你吐……,而且这里面推得最多的,是啥?放大电路,各种放大电路,最后汇成一个产品:运算放大器,真所谓:一个放大器,半部模电史(一部河南史,半部中国史)!

运放是个啥?我们找个最简单的运放,大概是下面这个样子的:

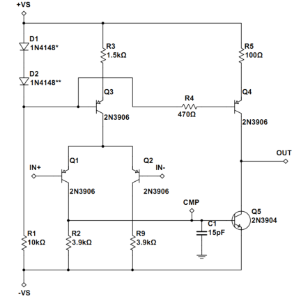
复杂一点的,大概是下面这样的:

管子太多,看不过来,有没有更直接的说法?朋友,杠杆玩过吗?小时候玩跷跷板,长大了炒股,加杠杆,就是说的这。杠杆的几何模型大概是下面这个样子的:

最初,两边都稍微给点负载,就像运放稍微给点输入偏置电流(Ib),维持它的平衡(静态工作点),然后,左边加点力,降低一小段,右边跟着变,上升一大截,画风是下面这样的;

把杠杆换成运放,就像下图这样,形成了负反馈,只要左臂足够短,变化几乎看不见,相当于虚短。

运放最怕啥?失调电压大,增益带宽积差,漂移大,无法做到轨对轨!卖个棋谱(Microchip)新推出一颗MCP6V8X,5MHz增益带宽积,零漂移,低功耗,小体积,可以满足大多数的应用用于传感器。

这是一个给刚接触运放,又无从下手的技术小白看的那种纯科普,技术大婶请自行略过!夏天风大雨大,茶社漏雨,在外搬砖的小狼。


若发现您的权益受到侵害,请立即联系我们,我们会尽快处理
Copyright 2019 问答维网络信息科技有限公司 windowit.com All Rights Reserved
公司地址:北京市昌平区文华东路8号院1号楼2层237
广播电视节目制作经营许可证编号:京第16563号
ICP许可证号:京B2-20201530 备案号:京ICP备20010935号京公网安备 11011402010812号